— 行業資訊 —
大中電機歡迎您
全國免費客服電話 187-1797-6220
地址:上海市松江區莘磚公路399弄
電話:021-6992-5088
手機:187-1797-6220 朱經理
郵箱:18717976220@163.com
發布時間:2022-11-09 16:23
最后一部分詳細介紹了單相電機的工作原理。在這一部分,我們主要講述了如何通過交流接觸器來控制雙電容單相電機的正反轉。二次控制線與三相電機相同,但一次線的接線不同。
1.使用交流接觸器:由于單相電機一般在2kW以下,我們可以選擇CJT1-10小型交流接觸器。有兩對常閉接觸器和五對常開觸點。如下圖

二、單相電機銘牌接線圖分析:由于不同廠家單相電機的主副繞組和電容出線端子的接線可能不同,所以我們在拿到單相電機的時候,一定要先看銘牌,搞清楚接線再啟動。
1、第一種
第一個銘牌
這張名片上有明確的標記。電源連接到端子Z2和V1,K是離心開關,內部已經接線。如圖所示向前旋轉時,用連接件短接Z2U2和U1V1。換向時,短路Z2U1和U2V1。讓我們假設Z2連接到熱線V1。連接零線。
正轉:主繞組電源經過Z2—U2—U1—V1,輔助繞組電源經過Z2—Z1—電容—V1。
換向時:主繞組電源經過Z2—U1—U2—V1,輔助繞組電源經過Z2—Z1—電容—V1。
正反轉時,主繞組兩端的位置剛好相反,輔助繞組保持不變,這和我們之前解釋原理是一樣的。
2.2型銘牌
第二個銘牌
這個銘牌是否表明U1和U2的電源連接看起來與第一個不同?其實也是一樣的。仔細想想,是不是一樣?
第三,我們將根據第一個符號,在正轉時使Z2U2和U1V1短路。反向短路Z2U1和U2V1,畫出端子接線圖。
1.終端接線圖
端子正向和反向電纜圖紙
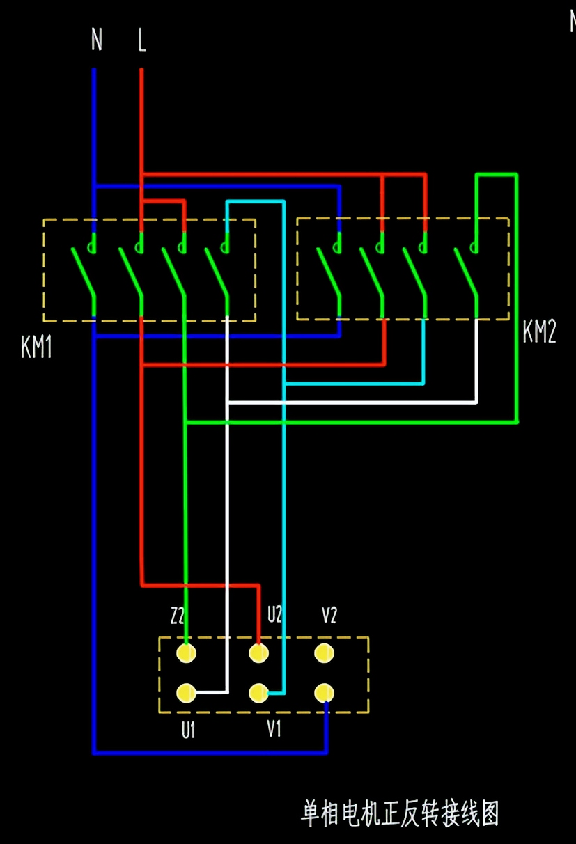
2.我們將通過切換交流接觸器的控制端子來繪制正負接線圖。
一次側正反接線圖
KM1啟動時,Z2U2短接——火線,U1V1短接——中性線正轉。
KM2啟動時,Z2U1短接到——火線,U2V1短接到——零線反轉。
3.畫出二次接線圖。

按SB2正向旋轉,按SB3反向旋轉。從電機到接觸器有4根電線。二次控制回路的原理與上一篇文章中三相電機正反轉的原理相同。請看一下前兩篇文章。
四。前面說過,主副繞組不同的電容出線端有不同的正負切換方式。參見下面的電機銘牌。
不同的布線
你是不是有點迷茫?Z1也被連接。該電機與之前的接線不同。
1.畫接線端子圖。

從端子接線圖可以看出,與第一張圖明顯不同。
2.一次接線圖
正反轉主接線圖
KM1啟動時Z2U2短接到——火線,U1V1短接到正轉。
KM2啟動時,Z2U1短接——火線,U2V1短接反接。
看起來好像有一些麻煩。接觸器有5根電線。
3.畫兩遍接線圖。

按SB2正向旋轉,按SB3反向旋轉。二次控制回路的原理與前兩篇文章中的三相電機相同。如果不清楚,可以看看前兩篇。
總結,單相電機如果只在電機上改一下正反轉比較簡單,改一下端子連接片就可以,如果想通過交流接觸器控制正反轉,比三相電機麻煩點。注意看電機銘牌以防接線方式不同
下篇講解三相電機星三啟動控制設計
如果你對圖中的電氣符號不熟悉,可以看看我主頁的微頭條(電氣字母符號大全)。
相關推薦
在線留言